2014 dodge avenger manual
Wiring Diagram 2008 Dodge Avenger - Complete Wiring Schemas we have 9 Images about Wiring Diagram 2008 Dodge Avenger - Complete Wiring Schemas like Dodge avenger custom modified American classic muscle car Private Plate, 2008-2014 Dodge Avenger OE Style Power Adjust Heated Passenger Side and also Dodge Journey 2014: refinamiento, eficiencia, comodidad y lujo. | Lista. Read more:
Wiring Diagram 2008 Dodge Avenger - Complete Wiring Schemas

avenger
2008-2014 Dodge Avenger OE Style Power Adjust Heated Passenger Side

2008-2014 Dodge Avenger OE Style Power Adjust Heated Passenger Side

avenger
Dodge Journey 2014: Refinamiento, Eficiencia, Comodidad Y Lujo. | Lista

lujo crossroad seguroauto refinamiento comodidad eficiencia sxt semakin keren urbain baroudeur suvs spirotours
Solstice & Sky 2.4L LE5 High Flow Catalytic Converter | RPM-Motorsports

solstice rpm le5 catalytic
1997 Mitsubishi Eclipse Dodge Avenger-ident. Eclipse - Car Photo And Specs

eclipse dodge avenger 1997 mitsubishi ident equivalent coupe sports enlarge
2011-14 Dodge Avenger / Journey / Chrysler 200 3.6L V6 Short Ram Air

intake 6l chrysler v6 avenger ram dodge journey short air
Dodge Avenger Custom Modified American Classic Muscle Car Private Plate

dodge avenger custom modified plate private diesel turbo classic crd 0l sxt gbr muscle a3 american number
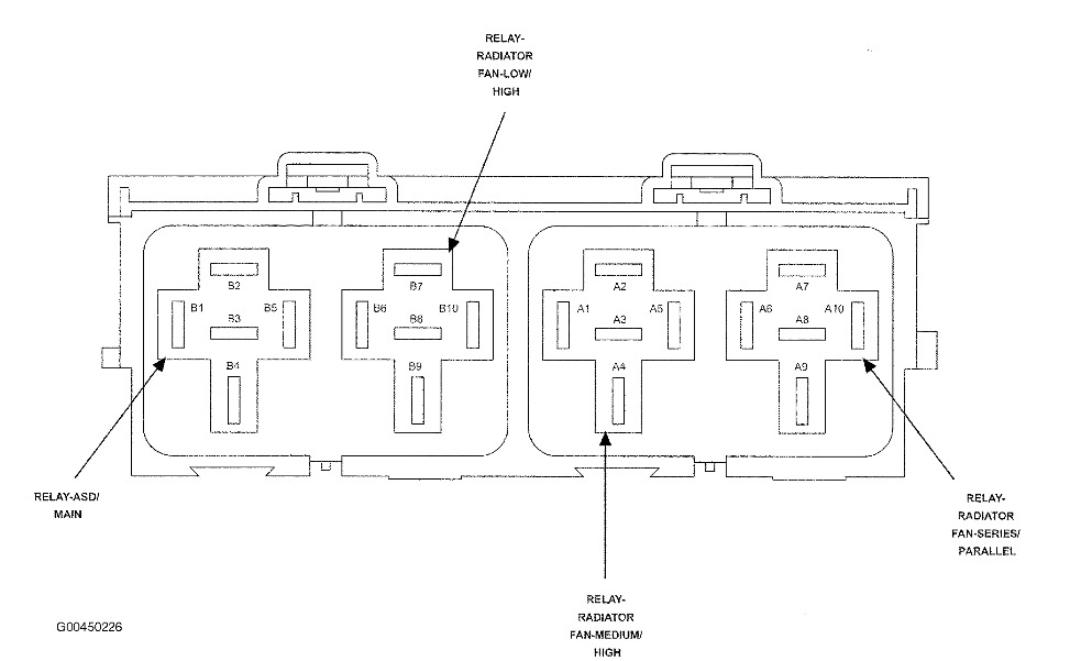
2008 Dodge Avenger Relays: My Car Wont Start And I Changed A Relay...

avenger dodge 2008 relays relay
Wiring diagram 2008 dodge avenger. Solstice & sky 2.4l le5 high flow catalytic converter. 2008-2014 dodge avenger oe style power adjust heated passenger side